USB type C口PD快充充電協(xié)議IC,和芯片方案
- 2018-12-01 15:03:00
- 百盛電子
- 原創(chuàng) 24290

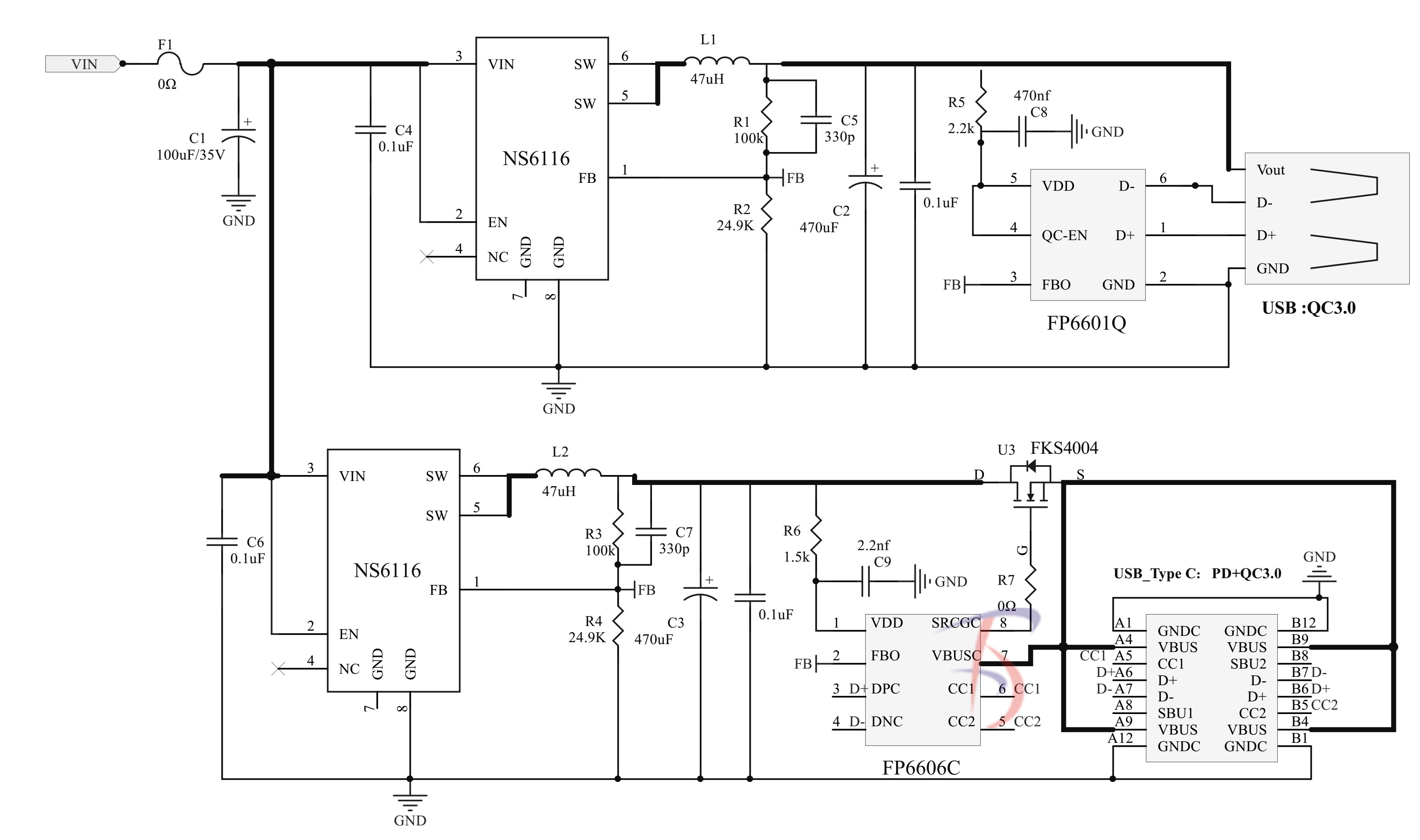
1, 雙口獨立 18W 快充車充充電器方案:
原理圖:
搭配FP6606C PD快充協(xié)議IC 和QC3.0快充協(xié)議IC-FP6601Q
車充芯片:NS6116
type C開關(guān)MOS:FKS4004

電路闆:


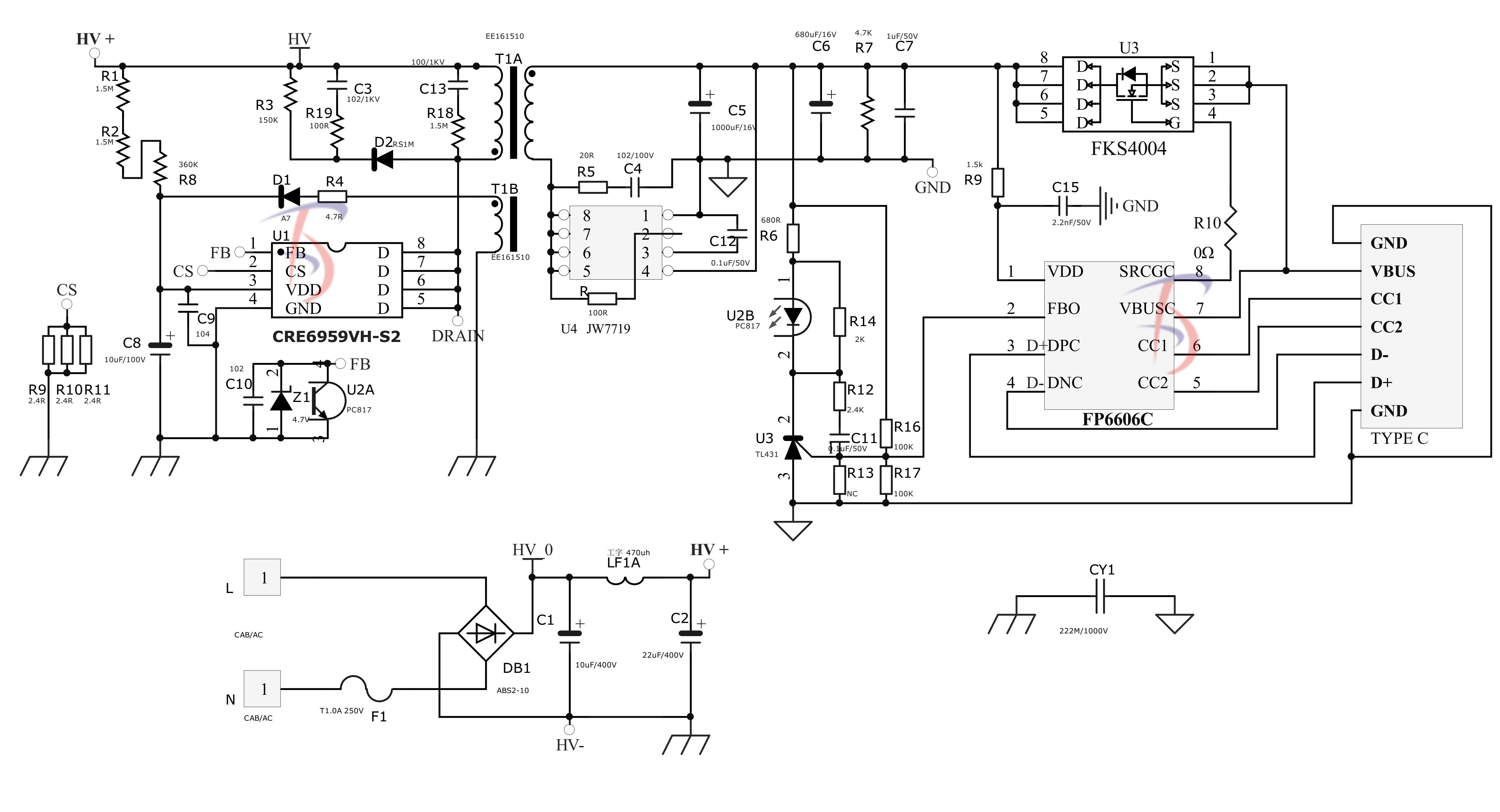
2,USB TYPE C 單口 18W PD 快充充電適配器方案
原理圖:
搭配FP6606C PD快充協(xié)議IC
AC-DC PWM控製器芯片:CRE6959VH-S2
衕步整流IC:JW7719
type C開關(guān)MOS:FKS4004

電路闆:

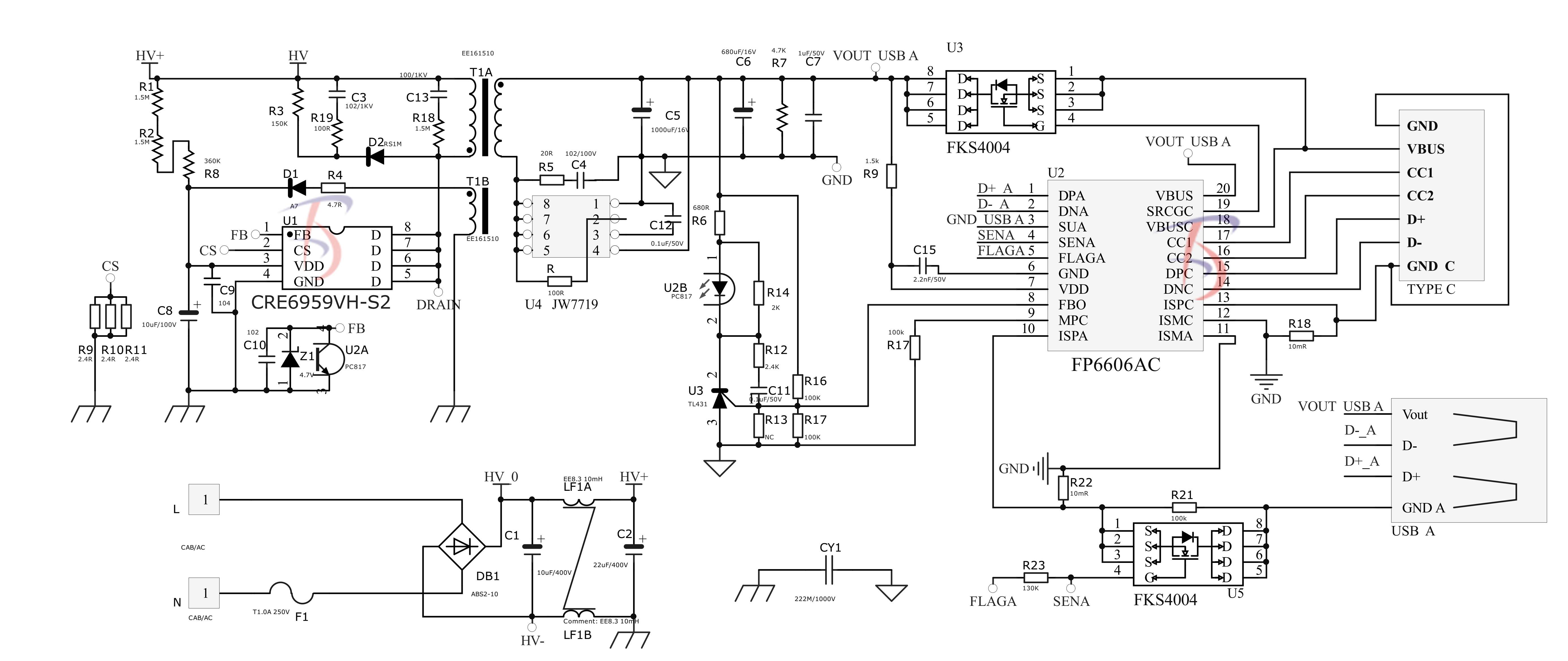
3, 雙USB口 18W PD快充協(xié)議充電適配器方案
原理圖:
搭配FP6606AC PD快充協(xié)議IC
AC-DC PWM控製器:CRE6959VH-S2
衕步整流IC:JW7719
type C開關(guān)MOS:FKS4004

電路闆:

深圳市百盛新紀元半導體有限公司還代理下列型號:
CRE6959VH-S2 類型: AC-DC 六級能效 PWM 控製器
NS6116 類型: DC-DC 3A 降壓芯片
FKS4004 類型: N 溝道 MOS 管